xAI ha lanciato Grok 4.1, la sua ultima AI con un notevole miglioramento delle risposte emotive durante le chat e la capacità di creare lavori più creativi.
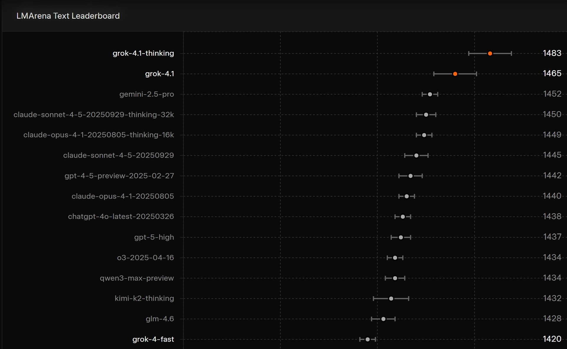
Grok 4.1 si è classificata al primo posto nella classifica di testo di LMArena con un punteggio preliminare di 1483, che la rende un'AI molto capace di rispondere alle richieste rispetto a tutti gli altri chatbot AI presenti sul mercato. Si è anche classificata al primo posto su EQ-Bench3un test di intelligenza emotiva giudicato da un'altra AI, Claude Sonnet 3.7.
Inoltre, Grok 4.1 mostra segni di disonestà e manipolazione a tassi leggermente superiori rispetto a prima, rendendola un compagno ideale per coloro che desiderano un po' di pepe nelle loro chat AI. L'IA è anche più propensa a rispondere a domande dannose in modalità Pensiero e a soccombere agli attacchi di prompt injection rispetto a Grok 4.0 API, secondo le schede modello.
Queste capacità raffinate sono probabilmente dovute alla recente spinta di xAI ad assumere più tutor AI specifici per categoria, ottenendo risposte più simili a quelle umane. Questo si può vedere negli esempi di risposta forniti, come la richiesta di idee di viaggio a San Francisco o la creazione di post X allettanti.
Grok 4.1 è disponibile oggi per tutti gli utenti sul web e sulle applicazioni per smartphone. Il menu di selezione del modello nel campo di inserimento del prompt può essere utilizzato per assicurarsi che venga utilizzato questo modello di AI piuttosto che uno più vecchio.
Fonte(i)
I nostri Top 10
» Top 10 Portatili Multimedia
» Top 10 Portatili Gaming
» Top 10 Portatili Gaming Leggeri
» Top 10 Portatili da Ufficio e Business economici
» Top 10 Portatili Premium da Ufficio/Business
» Top 10 Portatili sotto i 300 Euro
» Top 10 Portatili sotto i 500 Euro
» Top 10 dei Portatili Workstation
» Top 10 Subnotebooks
» Top 10 Ultrabooks
» Top 10 Convertibili
» Top 10 Tablets
» Top 10 Tablets Windows
» Top 10 Smartphones













