In un post sul blog https://blog.cloudflare.com/cloudflare-blocks-an-almost-2-tbps-multi-vector-ddos-attack/Cloudflare ha annunciato che il suo sistema ha scoperto e ridotto gli effetti di un attacco DDoS, che ha raggiunto un picco di 2 Tbps. L'azienda ha affermato che questo è stato il più grande attacco che abbia mai sperimentato. L'attacco si è concluso in un minuto ed è stato classificato come multi-vettore in quanto consisteva di inondazioni UDP e attacchi di amplificazione DNS. Per lanciare l'assalto DDoS, gli hacker hanno utilizzato 15.000 bot varianti di Mirai che operavano su codice non patchato e dispositivi IoT.
Questo incidente porta avanti la tendenza di grandi attacchi DDoS multi-terabit. Il rapporto Q3 di Cloudflare ha rilevato che questi tipi di assalti sono aumentati del 44% ogni trimestre e gli attacchi multi-terabit che colpiscono i suoi consumatori sono stati rilevati anche nel Q4
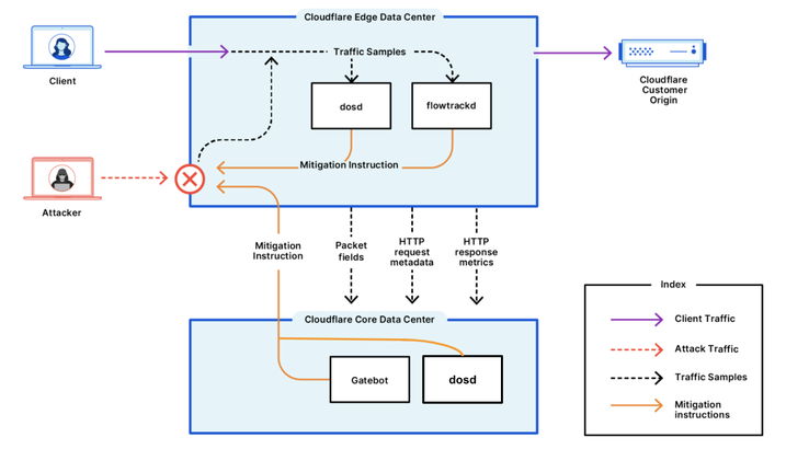
Il sistema di Cloudflare monitora continuamente i campioni di traffico e ha identificato e mitigato con successo l'attacco DDoS in sub-secondi senza ostacolare le prestazioni o produrre latenza. Il sistema ha assegnato le firme, che sono state abbinate ai modelli di attacco e hanno impedito che il traffico legittimo fosse ostacolato.
Cloudflare ha affermato che sta lavorando per sviluppare un internet più sicuro e affidabile e il suo team DDoS mira a eliminare completamente gli effetti di tutti i futuri attacchi DDoS.
Fonte(i)
I nostri Top 10
» Top 10 Portatili Multimedia
» Top 10 Portatili Gaming
» Top 10 Portatili Gaming Leggeri
» Top 10 Portatili da Ufficio e Business economici
» Top 10 Portatili Premium da Ufficio/Business
» Top 10 Portatili sotto i 300 Euro
» Top 10 Portatili sotto i 500 Euro
» Top 10 dei Portatili Workstation
» Top 10 Subnotebooks
» Top 10 Ultrabooks
» Top 10 Convertibili
» Top 10 Tablets
» Top 10 Tablets Windows
» Top 10 Smartphones





